Blockchain-analyytikot ovat paljastaneet yhteyksiä LIBRA-meemikolikon ja muiden kyseenalaisten kryptoprojektien välillä, mukaan lukien Melania Trumpin virallinen token.
Nämä löydökset ovat herättäneet lisää huolta LIBRAsta erityisesti sen jälkeen, kun Argentiinan presidentti Javier Milei lyhyesti tuki sitä.
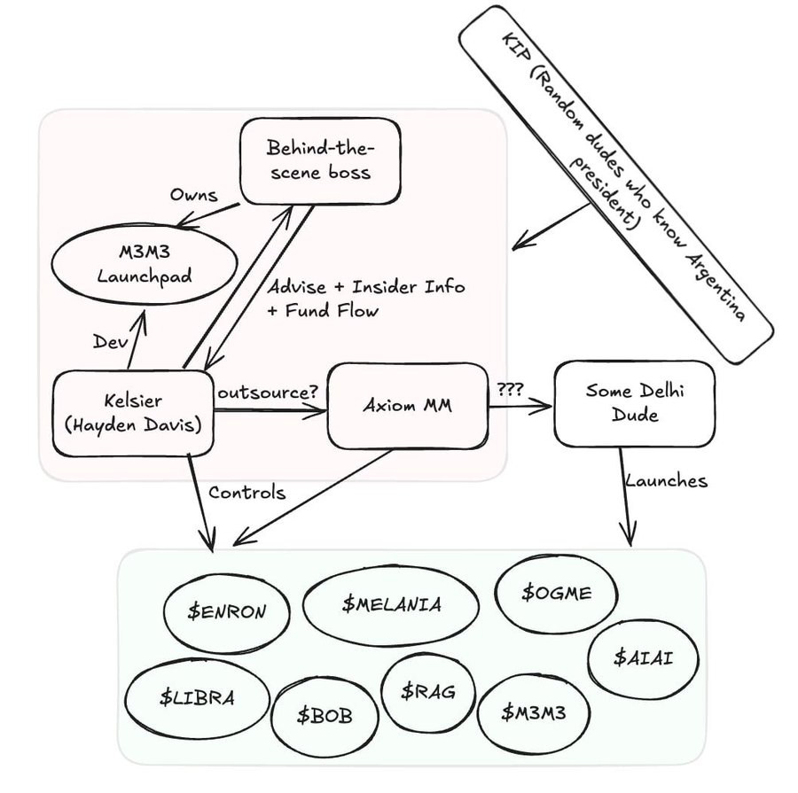
Epäilyttävät yhteydet LIBRA:n ja MELANIA:n välillä
16. helmikuuta Fuzzlandin toinen perustaja Chaofan Shou väitti, että LIBRAn markkinatakaaja toimii Delhissä ja oli myös mukana MELANIA-meemikolikossa.
Shou jakoi lompakkotietoja, jotka viittasivat siihen, että sama taho hallitsi molempia projekteja, mikä lisäsi epäilyksiä koordinoidusta sisäpiiritoiminnasta. Hän yhdisti LIBRA-tiimin myös tokeneihin kuten Enron ja OGME, jotka noudattivat samanlaista hintamanipulaatiomallia.
Nämä projektit kokivat nopeita hinnannousuja, joita ohjasivat sisäpiirikaupat ja automatisoidut botit, ja joita seurasivat äkilliset myynnit, jotka jättivät yksityis-sijoittajat tappiolle. Tämä kuvio muistuttaa pump-and-dump -järjestelmiä, jotka on suunniteltu hyödyntämään kauppiaita.
MELANIA-token, joka lanseerattiin juuri ennen Donald Trumpin toisen kauden virkaanastujaisia, nousi hetkellisesti 2 miljardin dollarin markkina-arvoon ennen kuin romahti alle 200 miljoonan dollarin.
LIBRA seurasi samanlaista polkua. Saatuaan julkista tukea presidentti Mileiltä, token koki sijoitusten nousun. Insiders kuitenkin vetivät pian 107 miljoonaa dollaria, mikä johti sen romahdukseen.
Romahduksen jälkeen Milei otti etäisyyttä projektiin, mikä laukaisi syytöksiä markkinamanipulaatiosta. Jotkut kriitikot ovat jopa vaatineet hänen viraltapanoaan, viitaten tapaukseen taloudellisena ja poliittisena skandaalina.
Libra sisäpiiriläiset kiistävät petossyytökset
Kiistasta huolimatta LIBRAan liittyvä KIP Protocol on kiistänyt kaiken väärinkäytöksen.
KIP:n toimitusjohtaja Julian Peh totesi, että kaikki varat ovat edelleen lohkoketjussa ja tilitettyinä. Hän myös selvensi, että KIP ei ollut mukana tokenin lanseerauksessa, vaan vastuu oli Kelsierillä, projektin markkinatakaajalla.
“KIP on saanut tänään paljon FUDia, mukaan lukien uhkauksia minulle ja henkilökunnalleni, mutta emme olleet mukana lanseerauksessa, emme käsitelleet mitään tokeneita tai SOLia. KIP tunnusti julkisesti roolinsa projektissa (vaikka ei tokenin liikkeeseenlaskussa), koska olimme jo listattu verkkosivustolla ja uskoimme aloitteen potentiaaliin,” KIP sanoi.
Samaan aikaan Kelsierin Hayden Davis syytti presidentti Mileitä ja hänen tiimiään sijoittajien tappioista. Hän väitti, että meemikolikkosijoitukset perustuvat vahvasti luottamukseen ja suosituksiin.
Kun Milein tiimi poisti mainosviestinsä, paniikkimyynti alkoi, mikä johti markkinoiden jyrkkään laskuun.
Hän totesi kuitenkin, että hänen tiiminsä uskoo edelleen projektiin ja aikoo sijoittaa siihen uudelleen 100 miljoonaa dollaria. Sen sijaan, että varat siirrettäisiin presidentti Milein kumppaneille tai KIP:lle, Kelsier aikoo sijoittaa varat uudelleen LIBRAan ja polttaa kaikki hankitut tokenit.
“Ehdotan, että sijoitan hallinnassani olevat varat, jopa 100 miljoonaa dollaria, takaisin Libra Tokeniin ja poltan koko ostetun tarjonnan. Ellei esitetä elinkelpoisempaa vaihtoehtoa, aion aloittaa tämän suunnitelman toteuttamisen seuraavien 48 tunnin kuluessa,” Davis totesi.
LIBRA-kiista korostaa spekulatiivisten meemikolikoiden riskejä, erityisesti niiden, jotka liittyvät korkean profiilin henkilöihin. Vaikka kannattajat vakuuttavat projektin olevan edelleen elinkelpoinen, tutkijat jatkavat sen yhteyksien tutkimista mahdollisiin markkinamanipulaatioihin.





