Chainlink on ilmoittanut suuresta tekoälyaloitteesta yhteistyössä rahoituslaitosten, kuten Franklin Templetonin, Swiftin ja Euroclearin kanssa. Aloite pyrkii käyttämään tekoälyä yhdistämään yritystiedot yhdelle lohkoketjulle, luoden “kultaisen tietueen”.
Tämä lohkoketjuun perustuva tietue validoi ja yhdistää suuria määriä tietoja reaaliajassa, virtaviivaistaen prosesseja ja parantaen tietojen tarkkuutta eri toimialoilla.
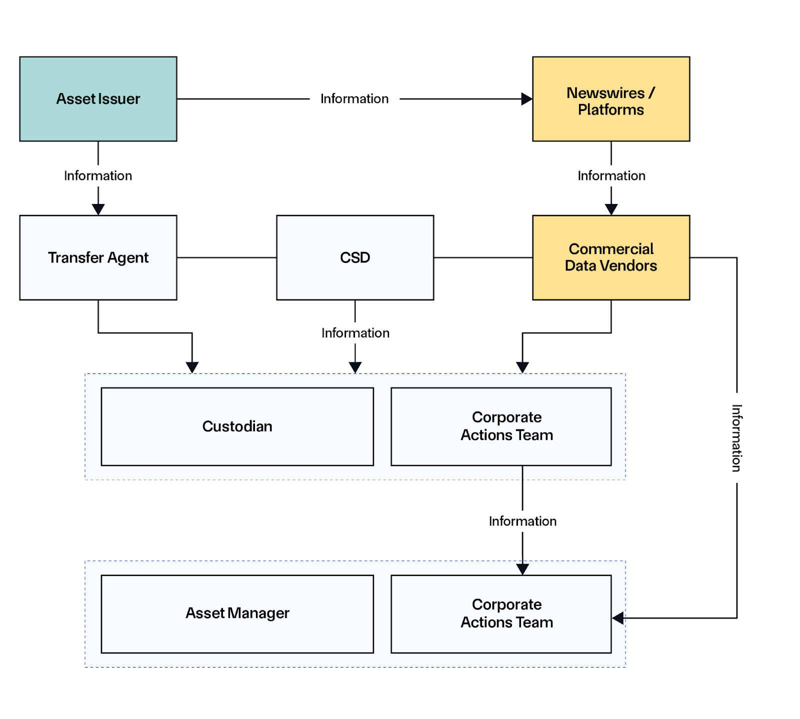
Chainlinkin rahoitusalan tekoälykoe
Lehdistötiedotteessa, jonka BeInCrypto sai, Chainlink ilmoitti uudesta tekoälyaloitteesta, joka keskittyy yritysrahoitukseen. Yhtiö on tehnyt yhteistyötä merkittävien rahoituslaitosten, kuten Franklin Templetonin, Swiftin ja Euroclearin kanssa tutkiakseen, miten tekoäly ja lohkoketjuteknologia voivat toimia yhdessä parantaakseen tietojenhallintaa ja toimintoja rahoitussektorilla.
Lue lisää: Mikä on Chainlink (LINK)?
Suunnitelma on yksinkertainen: Chainlink aikoo käyttää hajautettuja oraakkeleitaan yhdessä tekoälyn suurten kielimallien (LLMs) kanssa tunnistaakseen ja kerätäkseen keskeisiä yritystoimia. Tämä tieto tallennettaisiin sitten lohkoketjuihin, luoden sen, mitä Chainlink kutsuu “yhteentoimivaksi, yhtenäiseksi kultaiseksi tietueeksi”.
“Tekoälyn ja oraakkelien yhdistelmä on tehokas työkalu yritystoimien tiedon muuttamiseksi erittäin luotettavaksi rakenteelliseksi tiedoksi. Erilaisten… tietojen muuttaminen… yhdeksi määritellyksi totuuden lähteeksi on todella suuri askel eteenpäin siinä, miten rahoitusmarkkinat käsittelevät kriittisiä ja virhealttiita tietoja,” Chainlinkin perustaja Sergey Nazarov väitti.
Nazarov lisäsi, että tämä tietue parantaisi merkittävästi tehokkuutta sekä yksilöiden että instituutioiden keskuudessa koko rahoitussektorilla. Valtavat yritysinvestoinnit ovat virranneet tekoälyyn tänä vuonna, joten on järkevää, että nämä merkittävät rahoituslaitokset liittyisivät kokeiluun. Chainlink on puolestaan solminut uusia kumppanuuksia useilla alueilla.
Chainlink julkaisi myös perusteellisen tutkimuksen, jossa he kuvaavat lähestymistapaansa tämän “kultaisen tietueen” luomiseen. Pääongelma, jonka nämä yritykset pyrkivät ratkaisemaan, on yritystoimien tiedon epäjohdonmukainen laatu, joka usein julkaistaan eri muodoissa ja ei-standardisoiduilla kanavilla. Chainlinkin oraakkelit skannaisivat nopeasti ja keräisivät relevanttia tietoa näistä moninaisista lähteistä.
Lue lisää: Miten tekoäly (AI) muuttaa kryptoa?
Erilaiset oraakkelit ja LLM:t tässä tiedonkeruuoperaatiossa toimivat hajautetuissa solmuissa, jotka on saavutettava konsensus ennen tietojen eteenpäin siirtämistä. Tämä estää mahdolliset tietojen vääristymät, olivatpa ne sitten virheellisen käännöksen tai harhan seurauksia. Chainlinkin alan standardin mukainen CCIP-protokolla sitten levittää tämän yhdistetyn lohkoketjutietueen sen yhteentoimivan järjestelmän kautta.
Chainlinkin tulosten mukaan koe on ollut menestyksekäs validoidessaan, yhdistäessään ja välittäessään yritystietoja reaaliajassa. Vaikka aloitteella ei vielä ole virallista nimeä, termiä “yhtenäinen kultainen tietue” mainitaan toistuvasti asiakirjoissa. Tulevaisuudessa keskitytään prosessin standardoimiseen ja laajemman käyttöönoton valmisteluun.





